Đây sẽ là động cơ Mazda CX-5 siêu tiết kiệm xăng sắp ra mắt: 4 xi-lanh, có mô-tơ điện, cạnh tranh CR-V HEV

26/01/2025 01:18
Hệ thống hybrid mới được tiết lộ qua hình ảnh bằng sáng chế hứa hẹn mang đến sự đột phá về hiệu suất và tiết kiệm nhiên liệu cho Mazda CX-5 thế hệ kế tiếp.

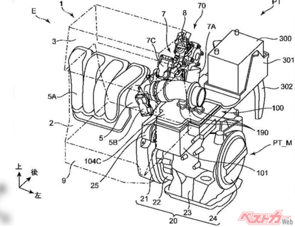
Hình ảnh bằng sáng chế từ Nhật Bản đã hé lộ cấu hình hybrid mới của Mazda CX-5 2026. Theo đó, dưới nắp capo của mẫu SUV này sẽ là động cơ 4 xi-lanh đặt ngang, bên phải là mô-tơ điện và phía trên là mô-đun điều khiển. Hộp số được đặt giữa động cơ đốt trong và mô-tơ điện.

Đây sẽ là động cơ Mazda CX-5 siêu tiết kiệm xăng sắp ra mắt: 4 xi-lanh, có mô-tơ điện, cạnh tranh CR-V HEV - Ảnh 1

Tài liệu bằng sáng chế này không đề cập chi tiết về động cơ 4 xi-lanh cũng như dung tích chính xác. Tuy nhiên, nhiều khả năng đây sẽ là động cơ 2.5L hoặc nhỏ hơn, cạnh tranh trực tiếp với hệ thống hybrid của Toyota RAV4 gồm động cơ 2.5L và ba mô-tơ điện. Thông số về công suất và hiệu suất vẫn chưa được tiết lộ. Một điểm chắc chắn là động cơ này sẽ tiết kiệm xăng hơn rất nhiều so với động cơ xăng hút khí tự nhiên hiện tại.

Đây sẽ là lần đầu tiên mà Mazda CX-5 được trang bị động cơ hybrid. Không chỉ dừng lại ở hệ thống hybrid tự sạc, Mazda còn đang phát triển động cơ Skyactiv-Z mới cho CX-5. Dự kiến, động cơ này sẽ thay thế các dòng Skyactiv-G và Skyactiv-X hiện tại, mang đến hiệu suất nhiệt và khả năng đốt nhiên liệu được cải thiện. Theo các báo cáo từ cuối năm 2024, Mazda sẽ ra mắt SUV mới với động cơ Skyactiv-Z này và đó nhiều khả năng chính là CX-5.

Đây sẽ là động cơ Mazda CX-5 siêu tiết kiệm xăng sắp ra mắt: 4 xi-lanh, có mô-tơ điện, cạnh tranh CR-V HEV - Ảnh 2
Đây sẽ là động cơ Mazda CX-5 siêu tiết kiệm xăng sắp ra mắt: 4 xi-lanh, có mô-tơ điện, cạnh tranh CR-V HEV - Ảnh 3

Mazda CX-5 mới được bắt gặp chạy thử.

Nói riêng về Mazda CX-5 thế hệ mới, những nâng cấp đáng kể cho mẫu xe này đã được mong chờ từ lâu. Mẫu xe thế hệ hiện tại đã có mặt trên thị trường 9 năm và bắt đầu tỏ ra lỗi thời so với một số đối thủ. Thiết kế của CX-5 hiện tại cũng không còn mới mẻ, đặc biệt khi so sánh với các mẫu SUV mới nhất của Mazda như CX-50, CX-60, CX-70, CX-80 và CX-90.

Về mặt hình ảnh, dựa trên những bức ảnh chụp trộm gần đây, Mazda CX-5 thế hệ mới sẽ giữ nguyên tỷ lệ và kiểu dáng quen thuộc nhưng phần đầu và đuôi xe sẽ được thiết kế lại hoàn toàn. Nội thất xe cũng được kỳ vọng sẽ được nâng cấp để đáp ứng các tiêu chuẩn hiện đại của các mẫu xe Mazda khác.

Tin mới

Bill Gates đã đúng
10 giờ trước
Thế giới từng dành cho nhà sáng lập Microsoft những ánh nhìn nghi hoặc khi ông đưa ra một số dự đoán trong quá khứ.
Người Việt đang ngày càng chuộng sắm tết online
9 giờ trước
Có đến 63% người tiêu dùng Việt lựa chọn các sàn TMĐT để mua sắm Tết 2026 nhằm tiết kiệm thời gian và chi phí trong giai đoạn bận rộn cuối năm.
Giao Hàng Nhanh khai trương trung tâm trung chuyển Hưng Yên, tăng tốc đua logistics
9 giờ trước
Việc Giao Hàng Nhanh đưa Trung tâm Trung chuyển Hưng Yên vào vận hành được xem là một dấu mốc quan trọng trong chiến lược đầu tư hạ tầng logistics dài hạn.
Lãnh đạo sinh năm 1978 giữ ghế nóng ACV: Từ 'tay ngang' trở thành Phó giám đốc ngành bay khi mới 26 tuổi
9 giờ trước
Với hơn hai thập kỷ gắn bó với ngành hàng không và từng được bổ nhiệm vị trí lãnh đạo khi mới 26 tuổi, ông Nguyễn Đức Hùng đang tạm thời đảm nhiệm vai trò phụ trách Ban điều hành của Tổng Công ty Cảng hàng không Việt Nam (ACV).
Phát hiện đối tượng sản xuất hơn 200 tấn lúa giống giả ST24, ST25
9 giờ trước
Giám đốc sản xuất, buôn bán lúa giống ST24, ST25 giả đã bị công an phát hiện, khởi tố.

Bảng giá cập nhật trực tuyến

Dầu thô Brent

BRENT CRUDE

1.755.179 VNĐ / thùng

67.46 USD / bbl

0.19 %

+ 0.13

Dầu thô WTI

WTI CRUDE OIL

1.651.672 VNĐ / thùng

63.48 USD / bbl

0.42 %

+ 0.27

Khí tự nhiên US

NATURAL GAS US

2.351.583 VNĐ / m3

3.34 USD / mmbtu

0.74 %

+ 0.02

Than đá

COAL

3.018.320 VNĐ / tấn

116.00 USD / mt

1.28 %

- 1.50

» Xem tất cả giá Năng lượng

Tin cùng chuyên mục

Vingroup tính xây tổ hợp giải trí VinWonders, khách sạn Vinpearl tại Ấn Độ
9 giờ trước
Ngày 04/02/2026 tại Chennai, Tập đoàn Vingroup công bố đã ký Biên bản ghi nhớ (MOU) với Chính quyền bang Tamil Nadu (Ấn Độ), nhằm thiết lập khuôn khổ hợp tác nghiên cứu và phát triển các cơ hội đầu tư trong một số lĩnh vực trọng điểm tại địa phương này.
VN-Index lại thủng mốc 1.800 điểm, cổ phiếu thép Hòa Phát gây bất ngờ
9 giờ trước
(NLĐO) - Cổ phiếu HPG của tỉ phú Trần Đình Long có phiên giao dịch bùng nổ khi tăng tới 5,79%, đóng góp 2,53 điểm tăng cho thị trường.
Khoan hơn 4.000m xuống lòng đất, phát hiện mỏ khí metan cực khủng: Trữ lượng 430 tỷ mét khối, đủ khí đốt để dùng trong 50 năm
8 giờ trước
Lượng khí này được ước tính đủ đáp ứng nhu cầu khí đốt của quốc gia vùng Himalaya trong khoảng 50 năm.
VPBankS đặt mục tiêu lợi nhuận năm 2026 đạt 6.400 tỷ đồng
8 giờ trước
VPBankS đặt mục tiêu lợi nhuận trước thuế năm 2026 đạt 6.453 tỷ đồng, tăng 44% so với năm 2025.